Projekt3

Eine absolute Minimalversion war das Ziel dieses Projektes.

Unabhängig von einem Netzteil, mit Batteriebetrieb durch eine Steckverbindung. (Vorsicht, wird ein Lithium-Akku tiefentladen, d.h. wenn man z.B. das Trennen der Schaltung von der Batterie vergisst, kann der Akku nicht wieder geladen werden.)

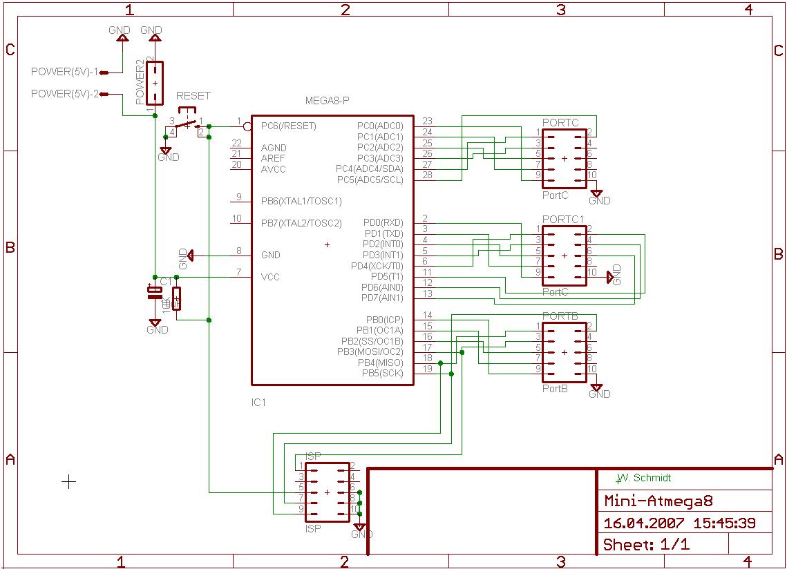
Die LED dient nur der Funktionskontrolle und ist aufgesteckt. Anschlüsse für 3 Ports und ein Programmieranschluss ISP (rechts).

Kosten: Mit allen Teilen weniger als 5.-€.

Geeignete Lithium-Akkus findet man in alten Notebook-Akkus. Entweder zeigt eine solche Zelle 0Volt=defekt oder mehr als 3Volt=i.O. Eine solche Zelle sollte man bis 4,2Volt kontrolliert laden. Am besten ist eine konstante Ladespannung von 4,2Volt geeignet, eine Strombegrenzung kann bei ca. 1,5A - 2A festgelegt werden.

Sollte kein Lithium-Akku zur Verfügung stehen, so kann man auch eine 9Volt-Batterie und Anschlusskabel mit Klipp oder Netzteil, zwei Kondensatoren und einen Spannungsregler 7805 verwenden.

Die Schaltung: