Schrittmotorsteuerung mit

L293 Schrittmotortreiber

 

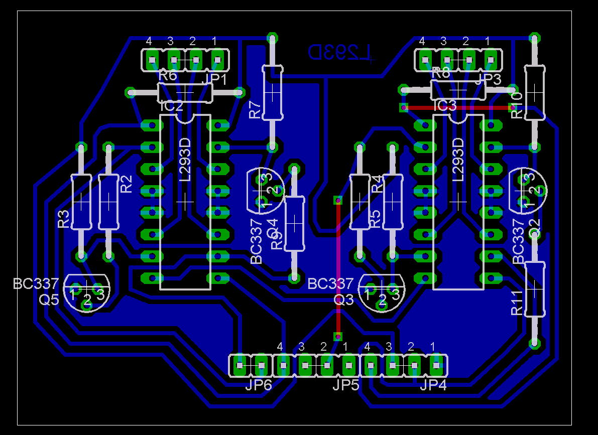
     Die Schaltung                   und              die Platine

   

Die positive Versorgungsspannung VCC2, die Spannung für die Schrittmotoren,
muss auf der Platine an einen geeigneten Punkt (PIN8) angeschlossen werden.

Wegen der höheren Ströme wurde keine Verbindung über die Steckkontakte gewählt.

Transistoren wurden als Inverter benutzt, weil das einseitige Layout mit nur 2 Brücken
möglich wurde.