Projekt 5
Mini_Atmega8 auf einer geätzten Platine

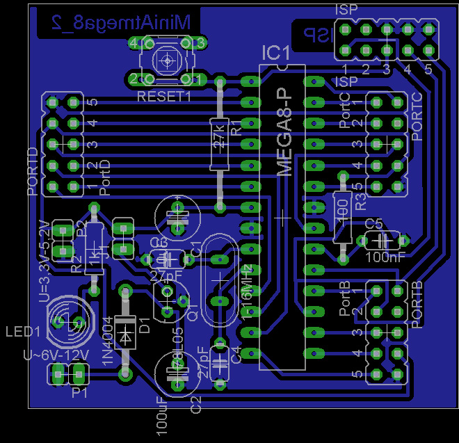
fertige Platine
Bestückungsplan
Platinenlayout
EAGLE - Dateien
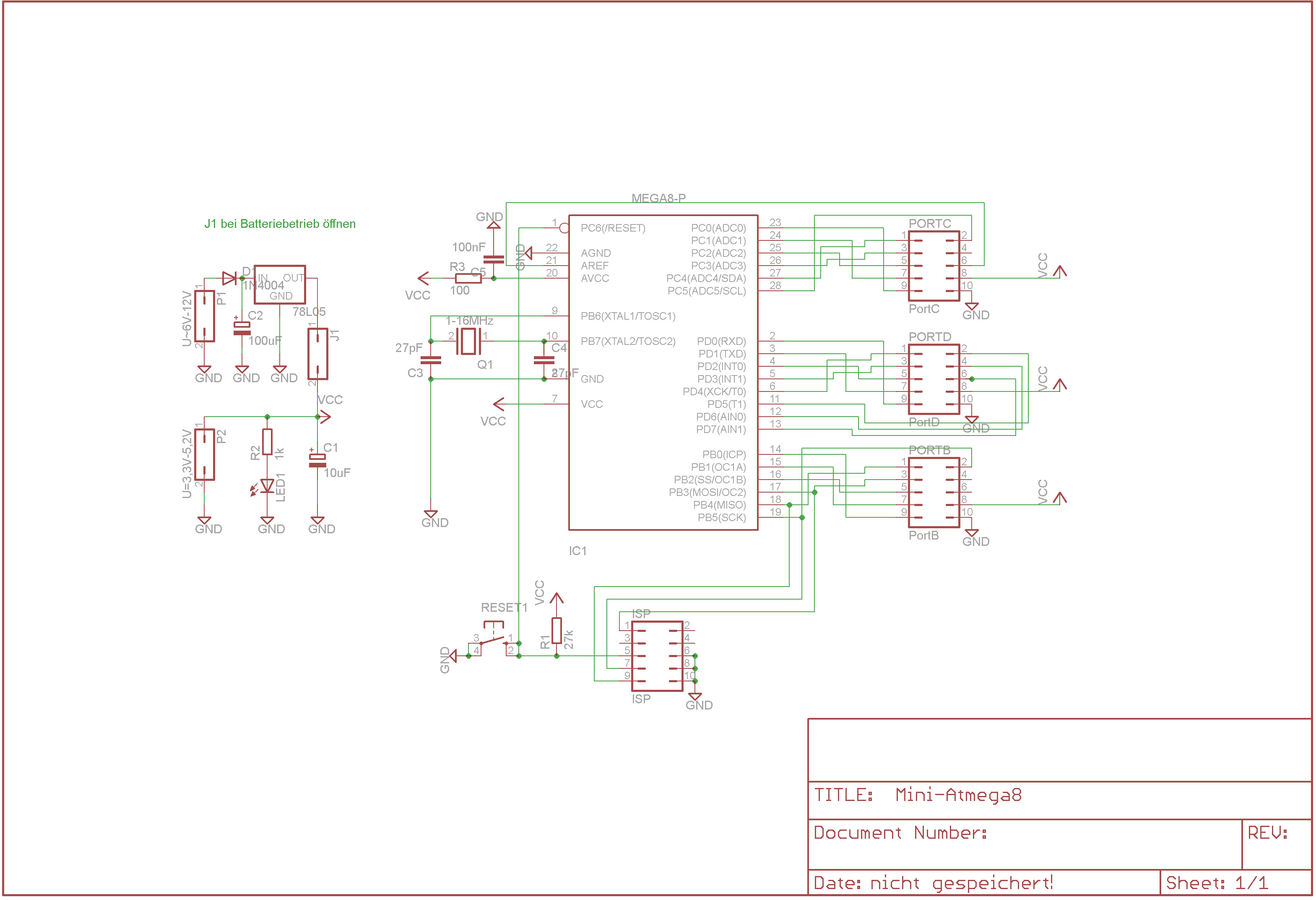
Schaltplan
Auch in dieser Version sind alle Ports des Atmega8 verfügbar.
Die interne Referenzspannung von rund 2,56V wurde ebenfalls herausgeführt.
Sie kann für weitere analoge Anwendungen genutzt werden.
An allen Anschlüssen ist Gnd und Vcc verfügbar, so dass z.B. das LCD-Panel
direkt angeschlossen werden kann.
Die Spannungsversorgung kann über eine Batterie oder ein externes Netzteil
erfolgen.
Am Eingang für das ext. Netzteil kann auch eine 9V-Blockbatterie angeschlossen
werden.
Die Herstellung der Platine erfolgte in diesem Fall auf optischem Weg mit
einem Layout,
welches auf eine Klarsichtfolie gedruckt wurde. Belichten, Entwickeln, Ätzen und
Bohren folgten.
Bei weiteren Platinen wurde das Platinenlayout auf eine Katalogseite gedruckt
und danach der
Toner des Laserdruckers auf die blanke Kupferplatine aufgebügelt. Die ist an
anderer Stelle beschrieben.