Nachdem auch bei mir die Frage aufgetaucht ist, warum MOSFETs der
Standard-H-Brücke immer wieder
mal Rauchzeichen senden und ausgetauscht werden
müssen, habe ich meinen letzten Ausfall analysiert.
Bei einem Abbremsmanöver, bei dem der Motor selbst als Generator arbeitete
und Strom erzeugt hat,
schaltete der Atmega schon auf "Rückwärtsfahren".
Dem Generator wirkte ein von der H-Brücke geschalteter Strom in umgekehrter
Richtung entgegen.
Dies dürfte den für die MOSFETs maximal zulässigen Wert überschritten haben,
denn in genau dieser
Situation gaben die betroffenen MOSFETs ihren Geist auf.
Ein früherer Ausfall beim Befahren eines Bordsteines
führte zu einer vergleichbaren Situation und dem
entsprechenden MOSFET-Ausfall.
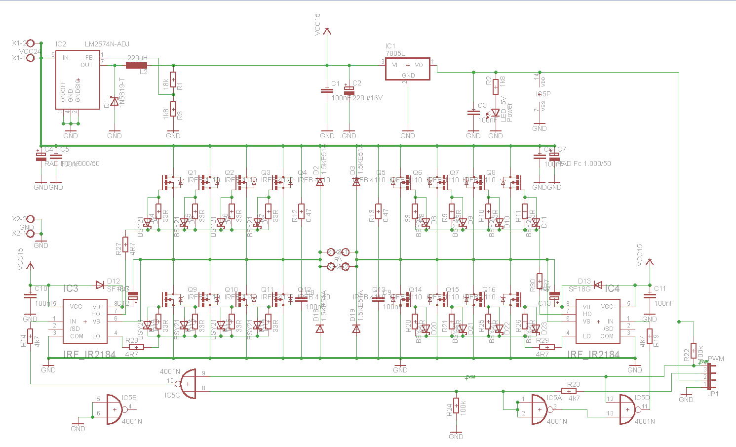
Der Treiber-Bausstein IR 2184 hat es dieses Mal überlebt, da die eingebauten
Schmelzsicherungen die
Stromzufuhr unterbrochen haben.
Meine Folgerungen:
Den Gedanken, die MOSFETs durch einfaches Verdoppeln zu verstärken, trage ich
schon länger mit
mir herum.
Im OSMC-Projekt werden je vier parallel arbeitende MOSFETs verwendet, so dass
auch eine durch
Rückwirkung entstehende Überlastung, wie oben beschrieben,
besser aufgefangen werden kann.
Natürlich kann die Platine auch einfach, doppelt, dreifach oder vierfach
bestückt werden.
Mit diesem Gedanken ist nun die Power-H-Bridge entstanden, deren Ansteuerung in
gewohnter
Weise durch den Atmega32 meiner Runner-Projekte erfolgt.
Neben der Ergänzung weiterer Transistoren ergab die
Überprüfung der Belastung, die der
MOSFET-Treiber IR2184 aufbringen muss, eine
gravierende Fehlbelastung dieses ICs. Die
Dimensionierung wurde zuvor aus einer anderen Schaltung übernommen. Bei einer
Betriebsspannung von ca. 15V
ergibt sich z.B. an dem Ausgang des ICs, welcher das Gate der
MOSFETs über einen
4,7 Ohm Widerstand ansteuert, eine deutliche Überlastung. Im Schadensfall
kommt
es in der Regel zu einem Kurzschluss auch zwischen Gate und Source, so dass für
eine
kurze Zeit über den 4,7 Ohm Widerstand ein Strom von rund 3A fließt. Das
Datenblatt nennt für
pulsierende Ströme 1,9/2,3A . Somit ist nachvollziehbar,
warum der Treiber-Baustein IR2184 im Fall
eines Kurzschlusses im MOSFET mit
einem Dauerstrom von ca. 3A auch beschädigt wird.
Die Vergrößerung der Widerstände, über die der Strom zum
Gate fließt, soll hier einen ausreichenden
Schutz bieten. Im oben beschriebenen
Kurzschlussfall ist somit sichergestellt, dass die Ausgänge mit
max. 15V/(4,7 +
8,25)Ohm < 1,2A belastet werden.
Die Schaltung, die Platinensimulation
(unvollständig) und das fertige Produkt
...
... nach der
Fertigstellung:
... hier mit der
Zusatzplatine*.
Wegen der hohen zu erwartenden Ströme sind die
Anschlussklemmen doppelt
und auf der
Unterseite Verstärkungen der Leiterbahnen
vorgesehen. Im Bild ist
der Prototyp zu sehen,
der sicher noch nicht für die höchsten möglichen Ströme
geeignet ist.
Die in Lötstopplack freien Flächen sind sind 2,5mm breit und können
entsprechend starke
Kupferdrähte aufnehmen, um die schon breit ausgeführten
Kupferflächen für Gnd, VCC und
die MOSFET-Ausgänge zu verstärken.

Bestückungsvarianten:
Die Verwendung der Leistungs-FETs IRFB4110 bzw.
IRFB4410 meinen bisherigen H-Brücken
soll beibehalten werden.
Neben den besseren Leistungsdaten des IRFB4110 sind auch die Gate-Kapazität und
RDS
zu beachten. Der IRFB4410 erlaubt mit seiner etwas
halb so großen Gate-Kapazität ein doppelt
so schnelles Umschalten. Somit
reduziert sich wie Wärmeentwicklung in dieser Phase um ca. 50%.
Da der
Widerstand RDS sich ebenfalls verdoppelt führt dies
wiederum zur Verdopplung der
erzeugten Wärme, so dass in der Summe eine
vergleichbare Kühlung notwendig ist.
Geeignete, isoliert angebrachte Kühlrippen
sind daher unverzichtbar.
Erste Tests mit einer einfach und doppelt bestückten H-Brücke verliefen
erfolgreich.
Bei der vierfachen Bestückung mit MOSFETs IRFB4110 wurde eine Befürchtung wahr.
Die hohe "gemeinsame" Gate-Kapazität von vier parallel betriebenen Gates führte
zu starken
Umschaltverzögerungen mit der Folge, dass der Highside-MOSFET schon
eingeschaltet wurde
während der Lowside-MOSFET noch nicht vollständig ausgeschaltet war und
umgekehrt. Die
Folge war ein Strom von ca. 100mA - 200mA bei einer Betriebsspannung von 30V und
die
damit verbundene Erwärmung der MOSFETs ohne dass eine Last angeschlossen war.
Die im OSMC-Projekt verwendeten übermäßig hohen Gate-Vorwiderstände von 150 Ohm
wurden als Lösung nicht in Betracht gezogen, da das resultierende langsame
Umschalten der
MOSFETs eine stark erhöhte Wärmeentwicklung während der Umschaltphase zur Folge
haben.
* Hier hat sich der
offen gebliebene SD-Eingang am Treiberbaustein IR2184 als Lösung angeboten.
Wird dieser Eingang mir GND verbunden, so schaltet der Treiberbaustein die
angeschlossenen
MOSFETs aus. Mit einem einzigen zusätzlichen Gatter + R + C konnte ein Impuls
erzeugt werden
mit dessen Hilfe den MOSFETs nun eine zusätzliche "Aus"-Pause von rund 1
µs gegönnt wird.
Power ohne Ende ?
Mit Sicherheit nicht !
Weist das Datenblatt des IRFB4410 im erwärmten Fall
(100°C) einen Maximalstrom von 68A aus
so ergibt die Vollbestückung einen
Maximalstrom von 272A.
Unter Berücksichtigung eines Sicherheitsfaktors von 50% würde ich eine
Obergrenze von 136A
empfehlen.
Für den IRFB4110 hingegen gilt ein Maximum von 120A und
bei Vollbestückung der Platine
somit 480A !
Auch hier erscheint eine Obergrenze von 240A als sinnvoll. Verstärkungen der
Leiterbahnen sind bereits vorgesehen und unumgänglich. Diese schlägt sich in
einem Mehrpreis
von knapp 10.-€ für die 16 verwendeten MOSFETs nieder.
Eine Alternative wäre der
IRFP2907, welcher mit 148A und 75V angegeben
wird, jedoch eine
höhere Gate-Kapazität besitzt..
In allen Fällen erscheinen die maximalen Ströme für die
vorgesehene Anwendung ausreichend.
Nur unvorhersehbare Ereignisse dürften diese
Grenzen überschreiten.
Alles hat seinen Preis:
Für die Bauteile entstehen bei Vollbestückung Kosten von
rund 40.-€ oder 50.-€ bzw. 65.-€,
je nach Wahl der Leistungs-MOSFETs.
Hinzu kommen die Kosten für Kühlkörper und die Platine. Zwei Platinen kann ich
noch abgeben.